当前位置:首页 > 科技资讯 > 正文

天数智芯通过港交所聆讯,国产GPU赛道竞争白热化

芯东西12月19日消息,今日港交所官网公示,上海GPU领军企业天数智芯已顺利通过上市聆讯,并正式披露招股说明书。

天数智芯通过港交所聆讯,国产GPU赛道竞争白热化 天数智芯 GPU 港交所 国产芯片 第1张

就在本周三,同为上海GPU龙头的壁仞科技也通过了港交所聆讯。

这使得港股“国产GPU第一股”的归属变得扑朔迷离。

上交所官网显示,国产AI芯片企业已牢牢占据科创板市值前四席位:截至12月18日,寒武纪、海光信息、摩尔线程、沐曦股份的市值分别达到5427亿元、4711亿元、3317亿元、3149亿元。其中寒武纪主营ASIC专用芯片,其余三家均以GPU为核心产品。

天数智芯通过港交所聆讯,国产GPU赛道竞争白热化 天数智芯 GPU 港交所 国产芯片 第2张

天数智芯创立于2015年12月,2018年正式启动通用GPU设计工作,2021年推出中国首款通用GPU训练产品天垓Gen 1并成功量产交付,2022年先后发布第一代及第二代推理系列产品智铠Gen 1与智铠Gen 1X,2023年推出第二代训练系列天垓Gen 2并进入量产,2024年发布第三代训练系列天垓Gen 3(预计2026年第一季度启动量产)。

天数智芯通过港交所聆讯,国产GPU赛道竞争白热化 天数智芯 GPU 港交所 国产芯片 第3张

招股书披露,依据弗若斯特沙利文的统计,在中国芯片设计企业中,天数智芯是首家实现推理通用GPU芯片规模化生产的公司、首家达成训练通用GPU芯片量产出货的企业,也是第一家采用先进7nm制程工艺实现上述突破的厂商。

根据弗若斯特沙利文报告,2024年按营收计,包括天数智芯在内的三家中国本土企业已成功进入中国通用GPU市场前五强,其中天数智芯位列第5,市场份额为0.3%。

天数智芯通过港交所聆讯,国产GPU赛道竞争白热化 天数智芯 GPU 港交所 国产芯片 第4张

根据附注推算,公司A、B、C、D分别为英伟达、AMD、海光信息、沐曦股份。

2024年中国训练型通用GPU市场前五大参与者中,中国企业占据四席,天数智芯位居第4

天数智芯通过港交所聆讯,国产GPU赛道竞争白热化 天数智芯 GPU 港交所 国产芯片 第5张

按附注推断,公司E为壁仞科技。

2024年中国推理型通用GPU市场按出货量排名的座次如下,天数智芯排名第4

天数智芯通过港交所聆讯,国产GPU赛道竞争白热化 天数智芯 GPU 港交所 国产芯片 第6张

随着壁仞科技、天数智芯相继奔赴港交所,这标志着无论是从上市进程还是通用GPU收入角度看,“国产GPU四小龙”第一梯队已正式成型,成员包括摩尔线程、沐曦股份、壁仞科技、天数智芯,其中两家已成功登陆科创板,两家将赴港上市。(海光信息并非纯GPU企业。)

注:部分媒体报道误将燧原科技归入GPU企业,燧原科技的AI芯片产品实为ASIC专用芯片,不属于通用GPU范畴。

01.

去年收入突破5亿元,

研发团队超480人

2022年、2023年、2024年、2025年1-6月,天数智芯营业收入分别为1.89亿元、2.89亿元、5.40亿元、3.24亿元,净利润分别为-5.54亿元、-8.17亿元、-8.92亿元、-6.09亿元,研发投入分别为4.57亿元、6.16亿元、7.73亿元、4.51亿元。

天数智芯通过港交所聆讯,国产GPU赛道竞争白热化 天数智芯 GPU 港交所 国产芯片 第7张

▲2022年~2025年1-6月天数智芯营收、净利润、研发开支变动(智东西制图)

近三年半,其过半营收均源自训练系列通用GPU产品。

天数智芯通过港交所聆讯,国产GPU赛道竞争白热化 天数智芯 GPU 港交所 国产芯片 第8张

同期综合毛利率依次为59.4%、49.5%、49.1%、50.1%。

天数智芯通过港交所聆讯,国产GPU赛道竞争白热化 天数智芯 GPU 港交所 国产芯片 第9张

截至2025年6月30日,天数智芯研发团队共计484名员工,其中超过三分之一拥有十年以上芯片设计及软件开发履历;在中国及海外累计获得65项授权专利,内含56项发明专利及207项商标,并持有113项版权。

天数智芯通过港交所聆讯,国产GPU赛道竞争白热化 天数智芯 GPU 港交所 国产芯片 第10张

其综合财务状况表摘要如下:

天数智芯通过港交所聆讯,国产GPU赛道竞争白热化 天数智芯 GPU 港交所 国产芯片 第11张

现金流详情:

天数智芯通过港交所聆讯,国产GPU赛道竞争白热化 天数智芯 GPU 港交所 国产芯片 第12张

02.

两条通用GPU产品线并行,

GPU出货量突破5万片

天数智芯的产品矩阵主要包括通用GPU芯片及加速卡,以及定制化AI算力解决方案(含通用GPU服务器与集群),将硬件与自研软件栈深度融合,满足客户在训练及推理场景中的差异化需求。

天数智芯通过港交所聆讯,国产GPU赛道竞争白热化 天数智芯 GPU 港交所 国产芯片 第13张

其通用GPU产品布局两条产品线,共同实现对AI计算场景的全方位覆盖,支撑从复杂模型开发到高效生产部署的多元应用。

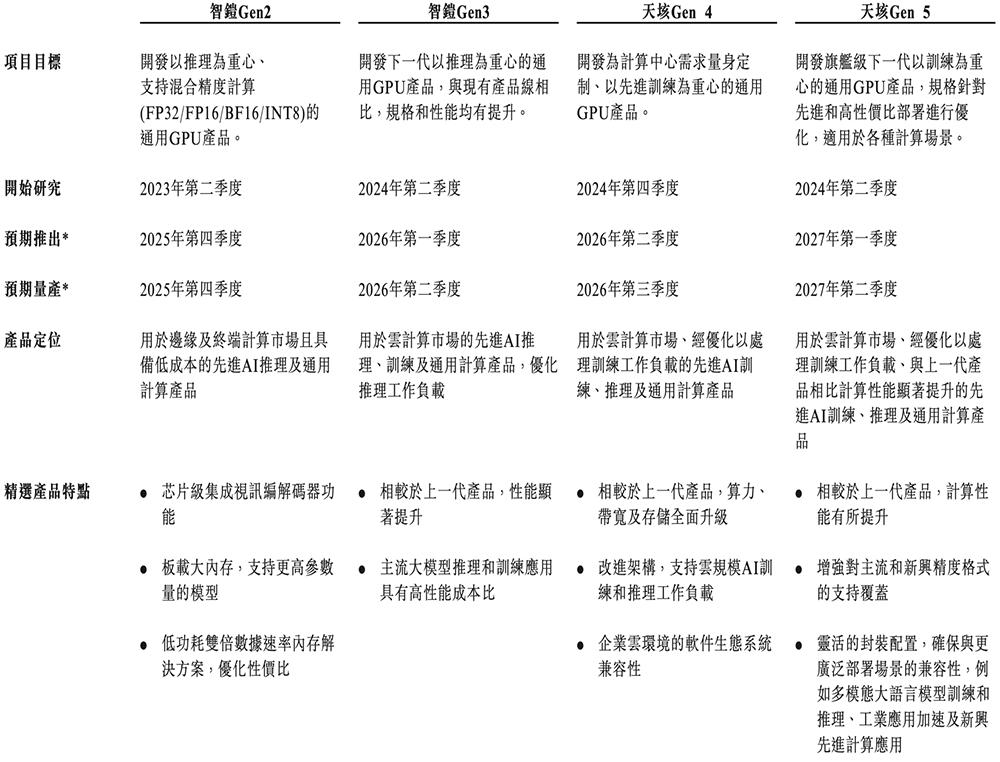
天垓系列为其旗舰训练专用产品线,也是国内率先实现量产的通用GPU产品,专为AI模型训练打造,配备先进的计算核心与优化的多卡集群架构。

智铠系列为国内首款面向推理场景设计的通用GPU产品,聚焦推理应用,强化整数计算单元并优化数据通路,针对部署场景进行专门调优。

天数智芯已成功量产并销售两款天垓系列产品(天垓Gen 1及天垓Gen 2)、两款智铠系列产品(智铠Gen 1及智铠Gen 1X),并正式发布第三代产品天垓Gen 3。

2022年、2023年、2024年、2025年1-6月,天数智芯通用GPU产品出货量分别为7800片、12700片、16800片、15700片,累计达53000片

同期,训练系列出货量分别为7700片、7000片、7000片、6200片,平均售价为2440元、3180元、3860元、3040元。

推理系列出货量分别为38片、5700片、9800片、9500片,平均售价为11400元、8000元、10200元、9200元。

天数智芯AI算力解决方案整合一定数量通用GPU的集体计算能力,使其作为统一系统协同运作,产品形态包括通用GPU服务器和通用GPU算力集群。

2023年、2024年、2025年1-6月,其AI算力解决方案项目数量分别为6个、26个、10个,平均售价为260万元、640万元、430万元。

主要战略项目详情如下:

天数智芯通过港交所聆讯,国产GPU赛道竞争白热化 天数智芯 GPU 港交所 国产芯片 第14张

03.

已服务逾290家客户,

近三年前五大客户集中度较高

天数智芯客户总数由2022年的22家增至2023年的65家,2024年进一步攀升至181家,2025年上半年已达106家。

截至2025年6月30日,该公司累计服务超过290家横跨多个行业的客户,交付超52000片通用GPU产品。

其产品与解决方案已在金融服务、医疗健康、交通运输等重要领域完成超过900次部署与应用,同时助力制造业、零售业等产业的数字化升级,以及基础科研与教育领域的计算应用。

天数智芯通过港交所聆讯,国产GPU赛道竞争白热化 天数智芯 GPU 港交所 国产芯片 第15张

在往绩记录期间,天数智芯的核心客户主要涵盖云计算服务商、AI模型开发商、科研机构,以及电子、半导体、制造、消费互联网等领域的企业。

2022年、2023年、2024年、2025年1-6月,来自前五大客户的收入占其总收入的比重分别为94.2%、73.3%、73.4%、38.6%。

天数智芯通过港交所聆讯,国产GPU赛道竞争白热化 天数智芯 GPU 港交所 国产芯片 第16张

天数智芯通过港交所聆讯,国产GPU赛道竞争白热化 天数智芯 GPU 港交所 国产芯片 第17张

天数智芯通过港交所聆讯,国产GPU赛道竞争白热化 天数智芯 GPU 港交所 国产芯片 第18张

天数智芯的主要供应商涵盖内存组件、晶圆制造、印刷电路板加工服务、IP核及设计软件等领域。

同期,该公司向前五大供应商的采购额占总采购额的比重分别为58.2%、56.2%、44.6%、67.2%。

天数智芯通过港交所聆讯,国产GPU赛道竞争白热化 天数智芯 GPU 港交所 国产芯片 第19张

天数智芯通过港交所聆讯,国产GPU赛道竞争白热化 天数智芯 GPU 港交所 国产芯片 第20张

客户K、客户C同时为天数智芯的供应商。客户K专注于提供计算能力解决方案。客户C为全球领先的光电混合计算供应商,天数智芯向其采购光互连产品,用于部分项目的计算解决方案交付。

04.

研发高管具备英伟达、AMD、

英特尔、联发科、三星从业背景

招股书文件显示,天数智芯设有9位副总裁。

天数智芯通过港交所聆讯,国产GPU赛道竞争白热化 天数智芯 GPU 港交所 国产芯片 第21张

天数智芯董事会主席兼CEO盖鲁江现年44岁,本科毕业于中央财经大学,2020年7月加入天数智芯前拥有约17年的财务与投资经历。

副总裁孙怡乐现年45岁,负责芯片研发,本硕均毕业于清华大学,加入天数智芯前曾担任远弘科技(上海)有限公司工程师、亚鼎视频科技(上海)有限公司工程师、AMD附属公司超威半导体(上海)有限公司高级经理。

副总裁吕坚平现年62岁,负责管理天数研究院,本硕毕业于国立台湾大学,博士毕业于美国耶鲁大学,加入天数智芯前曾担任英伟达高级架构师兼经理、MediaTek USA高级总监、Intel Corporation高级经理、NOVUMIND工程副总裁、Samsung Advanced Computing Labs研发及运营副总裁、NOVUMIND首席技术官。

副总裁刘圆现年44岁,负责芯片量产实现,本硕均毕业于复旦大学,加入天数智芯前曾担任超威半导体(上海)有限公司PMTS ASIC/版图设计工程师。

副总裁石加圣现年41岁,负责软件研发,本科毕业于复旦大学,硕士毕业于美国罗切斯特大学,加入天数智芯前曾担任慧国(上海)软件科技有限公司软件工程师、超威半导体(上海)有限公司高级软件工程师,并曾任职于上海拆名晃资讯科技有限公司。

副总裁邹翾现年44岁,负责产品线及供应链管理,硕士毕业于哈尔滨工业大学,加入天数智芯前曾任职于格罗方德半导体科技(上海)有限公司、国际商业机器(中国)有限公司中国芯片设计中心。

其他四位副总裁中:郭为现年48岁,负责解决方案开发及信息技术支持;宋煜现年46岁,负责客户及技术支持部门;梁斌现年58岁,负责技术合作与开发;丁娜现年45岁,负责人力资源与行政事务。

05.

单一最大股东集团持股23.61%

天数智芯成立于2015年12月,2018年完成A轮融资,2019年完成超3.5亿元B轮融资,2021年完成8.2亿元C轮融资,2022年完成超9亿元C+、C++轮融资,2025年完成约20.5亿元D轮融资,投前估值达120亿元。

天数智芯通过港交所聆讯,国产GPU赛道竞争白热化 天数智芯 GPU 港交所 国产芯片 第22张

历经多次股权变更,截至最后可行日期,单一最大股东集团合计持有天数智芯已发行股本总额约23.61%。

天数智芯通过港交所聆讯,国产GPU赛道竞争白热化 天数智芯 GPU 港交所 国产芯片 第23张

与典型的创始人主导公司不同,自往绩记录期间开始以来,天数智芯所有权一直由员工通过多个特殊目的实体及多元化的被动财务投资者持有。

截至本文件日期的股东持股情况如下:

天数智芯通过港交所聆讯,国产GPU赛道竞争白热化 天数智芯 GPU 港交所 国产芯片 第24张

天数智芯通过港交所聆讯,国产GPU赛道竞争白热化 天数智芯 GPU 港交所 国产芯片 第25张

天数智芯各董事、监事及主要行政人员2024年、2025年1-6月薪酬列示如下:

天数智芯通过港交所聆讯,国产GPU赛道竞争白热化 天数智芯 GPU 港交所 国产芯片 第26张

天数智芯通过港交所聆讯,国产GPU赛道竞争白热化 天数智芯 GPU 港交所 国产芯片 第27张

其中蔡全根、郑金山、林小钦已提呈辞任董事,自2025年1月13日起生效;刁石京已提呈辞任董事,自2025年5月20日起生效。

06.

结语:多家GPU及AI芯片企业正冲刺IPO

根据弗若斯特沙利文的资料,中国通用GPU市场快速扩容,2024年出货量达160万片,2022年至2024年复合年增长率为72.8%。预计市场将维持强劲增势,2025年至2029年出货量复合年增长率有望达到33.0%。

伴随中国通用GPU企业出货增速超越国际对手,本土市场占有率持续走高。国产通用GPU产品份额由2022年的8.3%提升至2024年的17.4%,预计到2029年将突破50%。

国内通用GPU厂商正积极把握扩张中的市场契机。本月北京GPU龙头摩尔线程、上海GPU龙头沐曦科技均已登陆科创板,另有多家国内GPU及AI芯片企业正在IPO道路上全速推进。